yl88858永利集团

  • 学校主页
  • 首页
  • 永利概况

    学院简介

    现任领导

    组织架构

    师资队伍

    专业介绍

  • 教学工作

    通知公告

    教学团队

    教学动态

    评估认证资料

    评估认证动态

    教学研究

    教学大纲

    实践教学

    规章制度

  • 科学研究

    通知公告

    科研团队

    科研平台

    科研成果

    科研动态

    学术活动

  • 党群工作

    理论学习

    党建工作

    工会工作

    关工委工作

  • 永利集团

    学工团队

    工作动态

    心理健康与生命教育

    学生事务

  • 招生就业

    招生动态

    专业介绍

    本科生招生

    研究生招生

    就业动态

  • 校友工作

    组织架构

    工作动态

  • 人才招聘
  • 学校主页
  • 首页

  • 永利概况

    学院简介 现任领导 组织架构 师资队伍 专业介绍
  • 教学工作

    通知公告 教学团队 教学动态 评估认证资料 评估认证动态 教学研究 教学大纲 实践教学 规章制度
  • 科学研究

    通知公告 科研团队 科研平台 科研成果 科研动态 学术活动
  • 党群工作

    理论学习 党建工作 工会工作 关工委工作
  • 学生工作

    学工团队 工作动态 心理健康与生命教育 学生事务
  • 招生就业

    招生动态 专业介绍 本科生招生 研究生招生 就业动态
  • 校友工作

    组织架构 工作动态
  • 人才招聘

×

教学工作

  • 通知公告
  • 教学团队
  • 教学动态
  • 评估认证资料
  • 评估认证动态
  • 教学研究
  • 教学大纲 >
    • 2018-2019-2学期
    • 2019-2020-1学期
    • 2019-2020-2学期
    • 2020-2021-1学期
    • 2020-2021-2学期
    • 2021-2022-1学期
    • 2021-2022-2学期
    • 2022-2023-1学期
    • 2022-2023-2学期
    • 2023-2024-1学期
    • 2023-2024-2学期
    • 2024-2025-1学期
    • 2024-2025-2学期
    • 2025-2026-1学期
    • 2025-2026-2学期
  • 实践教学 >
    • 实验室动态
    • 实验中心概况
    • 专业实验室
    • 校外实践基地
    • 学科专业竞赛
  • 规章制度

教学工作

  • 通知公告
  • 教学团队
  • 教学动态
  • 评估认证资料
  • 评估认证动态
  • 教学研究
  • 教学大纲
  • 实践教学
  • 规章制度
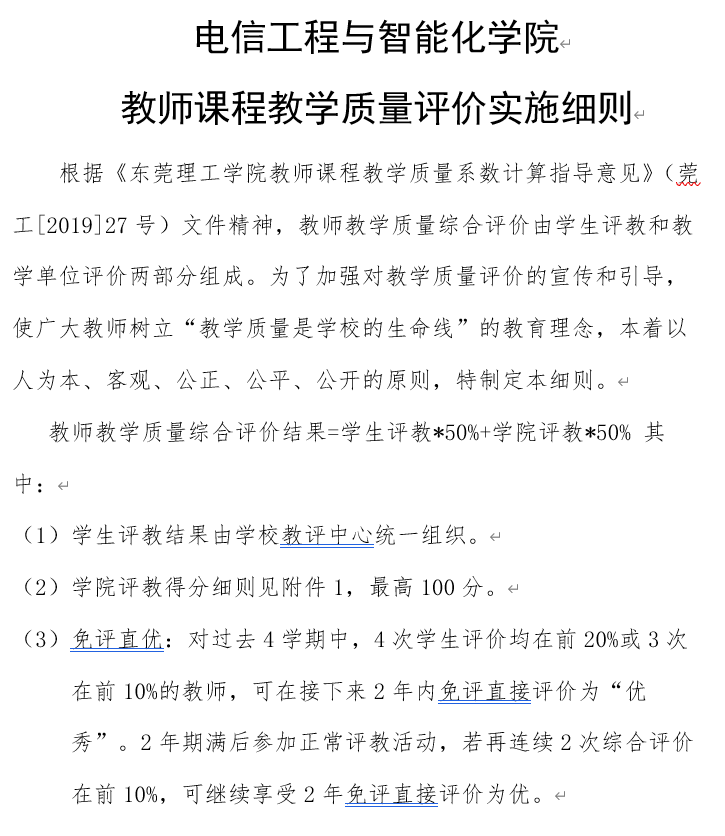
当前位置: 首页 > 教学工作 > 规章制度 > 正文

教师课程教学质量评价实施细则

发布时间:2024-04-22 点击数:

  • 附件【电智学院教师教学质量评价实施细则-2024年3月26日通过教代会(2).pdf】已下载次

下一篇:关于印发《永利集团教学事故认定及处理办法(修订)》的通知

教学机构
  • 马克思主义学院
  • 研究生院
  • 工程师学院(创新创业学院)
  • 计算机科学与技术学院(软件学院、网络空间安全院)
  • yl88858永利集团
  • 生态环境与建筑工程学院
  • 化学工程与能源技术学院
  • 机械工程学院
  • 材料科学与工程学院
  • 国际微电子学院
  • 生命健康技术学院
  • 经济与管理学院
  • 文学与传媒学院
  • 法律与社会工作学院(知识产权学院)
  • 教育学院(师范学院)
  • 粤台产业科技学院
  • 永利集团法国国立工艺学院联合学院
  • 继续教育学院
  • 学生社区知行学院(通识教育学院)
  • 国际学院
党政管理机构及群团组织
  • 党政办公室
  • 纪检监察室
  • 组织统战部
  • 宣传部
  • 人力资源部
  • 学生工作部
  • 就业创业与校友工作部(就业服务中心)
  • 发展规划部
  • 教务部(招生办公室)
  • 科研部
  • 国际交流与合作部(港澳台和外事工作部)
  • 财务部(招标与采购管理办公室)
  • 审计工作部
  • 总务后勤部
  • 安全保卫部(武装部)
  • 工会
  • 团委
教辅机构及科研机构
  • 图书馆
  • 现代教育技术中心
  • 教学质量监测与评估中心(高等教育研究所)
  • 分析测试中心
  • 科技创新研究院(科技创新与先进制造研究中心)
  • 生态环境工程技术研发中心
产业机构
  • 永利集团资产经营有限公司

版权所有:首页·yl88858永利集团(MACAU)官方网站-Official Platform

学生工作办公室电话:22861103

粤ICP备05008829号
  • 官方微信